新闻资讯
抽不到心仪武将?这系统让我直接多出一队
作者:创始人
发布时间:2026-01-06
公测版本的政策系统将增加一键补兵、天兵借道、建造军屯等全新玩法,不管你是战狂、种田党还是绝活哥,都能从中玩得更爽!
在《九牧之野》中,政策系统被划分为三条发展方向:
偏向冲锋陷阵、团战游龙的「霸道」;
强调高频微操、以弱胜强的「王道」;
兼顾开荒发育、联盟协作的「衡道」。
通过不同的政策选择,你可以明确自己的战场定位,玩出杀敌抢粮、天兵借道、团战光环等花样。
并在这个过程中,获得一键补兵、免费升红、白嫖金锭等实打实的收益。
下面就由我来为你正式进行介绍公测版本的政策玩法都能玩出什么新套路:
霸道:团战霸主
「霸道」是一条偏向冲锋陷阵的政策路线:打得猛、收益高,给你带来更快的升级节奏,以及纯粹的战斗爽感。

开发中进度,不代表最终效果
开荒期,你可使用「严刑明赏」恢复编队武将的体力,用来打地、练级。

开发中进度,不代表最终效果

开发中进度,不代表最终效果
而在打架阶段,则可发动「以战养战」,通过杀敌获取额外的粮草资源,实现越打越富的正向循环。

开发中进度,不代表最终效果
并可通过政令「招兵买马」,一键将收割来的粮草转化为预备兵,更快重返战场!

开发中进度,不代表最终效果

开发中进度,不代表最终效果
核心政令「陷阵摧锋」发动后,可获得集火减伤、杀敌加速的增益效果,在战场上愈战愈勇。

开发中进度,不代表最终效果
霸道的被动「火刃燎原」会带来额外5%的战斗溅射比例,在密集对冲的战场环境下,输出价值会被持续放大。

开发中进度,不代表最终效果
可以说,霸道就是为了团战而生的政策方向,释放政令后,能以一敌多,在团战中轻松游龙。

开发中进度,不代表最终效果
王道:高活首选
「王道」则是一条更适合高活跃玩家的政策路线,你可通过高频微操,提升单支队伍的作战能力,实现以弱胜强。

开发中进度,不代表最终效果
发育期在别人还在满地图找克制地的时候,你可发动「更戍易帜」直接将高级地守军换成克制兵种,降低首占难度。

开发中进度,不代表最终效果
「天赐瑰宝」可使王道玩家获得专属宝物「王道镜」。

开发中进度,不代表最终效果
给3红以下的武将装备「王道镜」后,可直接升阶1次,为你的阵容补齐关键战力。

开发中进度,不代表最终效果
而到了打架阶段,王道的「奋而死战」虽然需要以提升死兵率为代价,但能提供15%的高额增伤与减伤效果,在关键时刻左右战局走向。

开发中进度,不代表最终效果
配合「重振哀兵」政令,可抵消死兵率提升带来的副作用,将兵损转化为粮食,用于生产下一波预备兵。

开发中进度,不代表最终效果
此外,王道的全新政令「天兵借道」,可在主城附近召唤1支与你主力武将等级相同的义军,供你自由操控。

开发中进度,不代表最终效果
算上这支额外的部队,你最多可六队同出参与PVP战斗,放大集火威力,为战局制造更多变数。

开发中进度,不代表最终效果

开发中进度,不代表最终效果
衡道:协作共赢
「衡道」讲究制衡,兼顾自身发育与联盟社交,在自己的资源稳步增长的同时,与盟友互利共赢、彼此成就。

开发中进度,不代表最终效果
全新政令「同畴共筑」允许你对一块资源地进行军屯。

开发中进度,不代表最终效果
发动技能后,你将与前来共垦的盟友额外获得该资源地收益,参与共垦的盟友越多,整体产量越高

开发中进度,不代表最终效果
「膏腴沃野」则将使所选地块及周围土地的产量暴涨。

开发中进度,不代表最终效果
释放后,你将获得一份「膏腴沃野密卷」,该道具可赠予盟友,使其也能对自己的资源地发动一次「膏腴沃野」。

开发中进度,不代表最终效果
「输粟济盟」不仅能为盟友快速提供粮食补给,还能增加其征兵速度。

开发中进度,不代表最终效果
当你的盟友在前线持续作战时,你可作为后方力量进行托底,共同为联盟的胜利奠定基础。

开发中进度,不代表最终效果
团战点开「凤鸣高冈」,则可化身团战光环,给周围5支盟友部队提供伤害与移速加成。

开发中进度,不代表最终效果
受到加成的盟友所打下的每一点战功都将给你带来额外收益。

开发中进度,不代表最终效果
衡道每次主动释放政令,都有概率获取金锭或技能点奖励,既能帮助盟友,又能获得意外之喜。

开发中进度,不代表最终效果
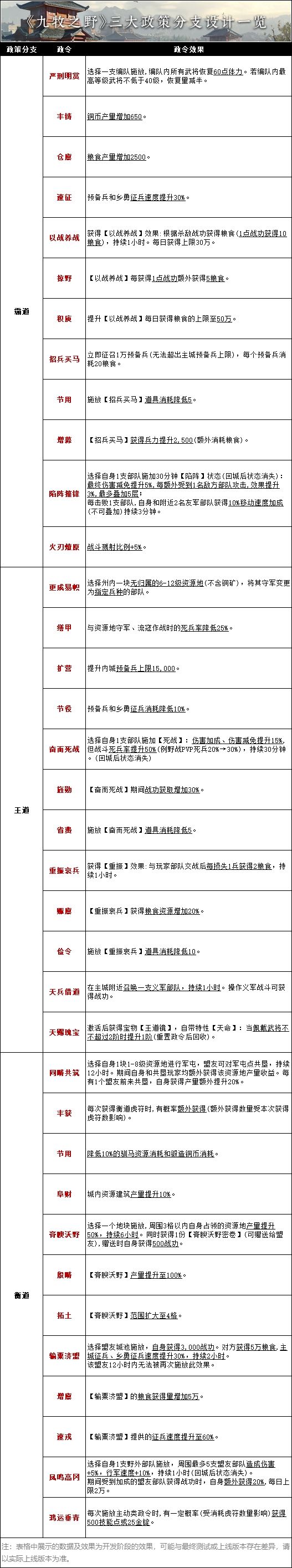
最后附上三大政策分支的政令效果详情,希望对你的备战有所帮助:

新版政策系统的加入,会给《九牧之野》的战场增加了更多可能。
霸道冲锋在前,王道运筹帷幄,衡道协同互利,不论你更偏爱哪种打法,都能打得够爽!
12月18日,《九牧之野》正式公测。
欢迎你亲自上场,选定政策定位,与战友各司其职,在同一片沙盘上,打出只属于你们的战场花样。
抽不到心仪武将?这系统让我直接多出一队-《九牧之野》官方网站-正版下载新闻资讯


